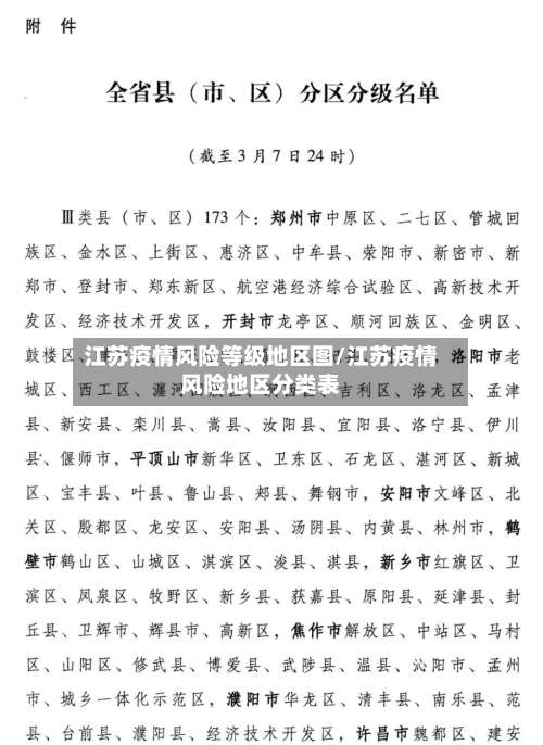
江苏疫情风险等级地区图/江苏疫情风险地区分类表
江苏省宿迁市是低风险区吗
〖壹〗、截止至2022年3月17日 ,江苏省宿迁市并非全域低风险地区,其中宿城区龙河镇秦祠村十组为中风险地区,其余地区为低风险地区 。具体说明如下:中风险地区:宿城区龙河镇秦祠村十组被划定为中风险地区 ,需按照当地疫情防控要求采取相应管控措施,如限制人员流动 、加强核酸检测频次等。

〖贰〗、宿迁属于低风险地区,现在全省的隔离管控措施一致 ,低风险地区只要有48小时核酸,则不需要隔离。

〖叁〗、不可能 。宿迁市宿豫区属于低风险地区,是不可能会被封校的宿北中学。宿迁 ,简称宿,别称水城,古称下相 、宿豫、钟吾等,江苏省地级市。
〖肆〗、江苏有高风险地区和低风险地区 。高风险地区(1个):江苏省南京市(1个)栖霞区迈皋桥街道星程酒店(经五路店)。中风险地区(5个):江苏省宿迁市(3个)宿豫区锦绣江南小区 ,宿豫区江山大道38号1A栋厂房,宿豫区安泰佳园小区。
〖伍〗 、正常营业 。通过查询宿迁市最新疫情情况了解到,截止到2022年10月6日 ,宿迁市为低风险地区,位于宿迁的游乐场处于正常营业状态,营业时间为周一到周五的8点30分至18点00分 ,周六,周日的8点30分至18点30分。宿迁欢乐岛(中国水城欢乐岛)为国家AAA级旅游景区。中国水城欢乐岛位于宿迁市湖滨新城核心区域。
〖陆〗、抵宿后应1两小时之内向所在社区(村)和单位报备 。需持48小时内核酸检测阴性证明方可有序流动。公路进出政策 测温验码:客运站所有进出旅客须测温验码,具体查验苏康码和行程码。

苏州属于高风险还是低风险
健康码颜色判定低风险地区:外省低风险地区来苏州人员 ,健康码通常为绿码 。中高风险地区:若来自中高风险地区,健康码可能显示为红码或黄码。行程卡星号提示:行程卡带“* ”仅表示过往14天行程中存在包含中高风险地区的城市,不直接关联健康码颜色 ,但可能触发进一步查验。
政策敏感性:强调控城市(如苏州、西安)需规避短期投机,自住需求可择机入场 。流动性风险:避免人口流出 、库存高企的城市(如东北、天津),确保房产易出租/转卖。
022年2月17日16时起,江苏苏州多地被调整为中风险地区 ,具体包括吴江区长安路2358号吴江科技创业园、姑苏区永林二区12幢、苏州工业园区花语江南20幢,其他地区风险等级未发生变化。
苏州近来属于低风险地区,可以凭健康码和行程卡自由出入 。由国内低风险地区出入 ,出示健康码 、行程卡绿码即可放行,由国内中高风险地区出入,在出示健康码、行程卡绿码、提供核酸检测阴性证明的基础上 ,需集中隔离〖Fourteen〗 、天。
分类健康管理措施根据疫情风险等级,外省来苏人员可能面临以下管理:低风险地区:3天内完成3次核酸检测(间隔24小时),期间非必要不外出 ,避免前往人员密集场所。中高风险地区所在县(市、区):7天居家健康监测,第7天各进行1次核酸检测;不具备居家条件者实施集中隔离 。
您好,可以的 ,通过查询,苏州全境近来属于低风险地区,但是根据现在的防疫要求,不区分地区 ,只要存在跨省跨区域的出行,都是需要携带出发地的48小时内核酸检测报告,以及随身的健康码和行程码才可以正常出行 ,中高风险地区还需要向当地的社区或者村委报备才能出行。
江苏盐城是低风险地区吗
需要。根据新冠肺炎防控小组最新要求,出城的话要去居委会或者村里提交申请。盐城属疫情低风险地区,从盐城到淮安 ,需要出示健康码绿码行程码绿码,建议做好48小时核酸检测,凭48小时核酸阴性证明再出发 。
不是什么是高中低风险区域高风险区域:一般是指合计新冠病例超过了50例 ,而且〖Fourteen〗、天内有聚集性疫情出现。中风险地区:14天以内有新增加确诊病例,合计确诊病例不超过50病例;共合计确诊的病例已超过50例,14天以内并无未发生。聚集性疫情 。
盐城属疫情低风险地区 ,从盐城到淮安,需要出示健康码绿码行程码绿码,建议做好48小时核酸检测,凭48小时核酸阴性证明再出发。
中国很多地方都是低风险地区 ,中高风险地区只是局部少数地方,除了山东临沂,像江苏盐城 ,安徽芜湖等等都是低风险地区。
全国疫情“中高风险”地区一览
截至近来,国内共有2个高风险地区,76个中风险地区 ,主要分布在陕西省 、河南省、浙江省等地,以下为详细信息(数据不包括港澳台地区):高风险地区:具体地区名单会随疫情形势动态调整,可通过权威渠道实时查询 。
查询方式:点击进入上海本地宝的风险专题页面 ,可获取全面的风险地区数据。附加功能:关注微信公众号“上海本地宝 ”,在对话框搜索【风险】,即可便捷获取实时更新的全国疫情风险等级和中高风险地区名单。注意:以上数据仅限于中国大陆地区 ,不包括港澳台 。
中风险地区:以县市区为单位,存在以下两种情况之一的地区:14天内有新增确诊病例,且累计确诊病例不超过50例;或累计确诊病例超过50例,但14天内未发生聚集性疫情。低风险地区:以县市区为单位 ,无确诊病例或连续14天无新增确诊病例的地区。
全国疫情高中低风险区信息可通过国家政务服务平台或国务院客户端的疫情风险等级查询服务获取,具体操作如下:查询入口:在百度App搜索框输入【疫情风险等级查询】,点击搜索结果中的国家政务服务平台或国务院客户端提供的查询服务 。操作步骤:进入查询页面:点击搜索结果中的“疫情风险等级查询”服务。
通过全国疫情风险等级查询小程序进行查询。
全国中高风险地区总数超200个截至8月10日0时 ,全国共有15个高风险地区、204个中风险地区,总数达219个。中高风险地区的动态调整反映了当前疫情防控的严峻形势,各地需持续加强防控措施 ,确保疫情不扩散 。
发表评论