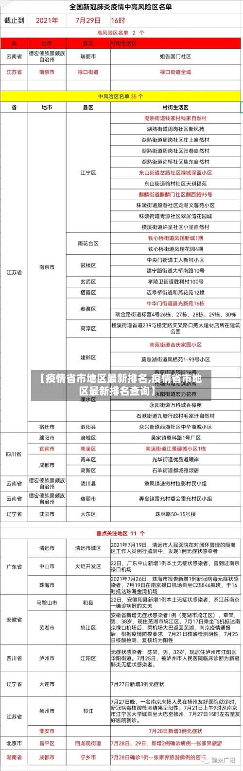
【疫情省市地区最新排名,疫情省市地区最新排名查询】
全国疫情严重的地方有哪些
〖壹〗、现在,中国境外的重点疫区是意大利 、韩国和日本,所以们对于从这些国家进入和境内的要严格把控。要前移管控关口 ,提前掌握来连航班相关信息,入关所有乘客要接受体温检测,测温无异常的安排专车接送 。遇有发热症状的 ,要启动联防联控机制,安排120救护车送至发热门诊进行诊断治疗。

〖贰〗、截至2025年9月,中国基孔肯雅热确诊病例主要集中在广东省 ,其他省份为局部零星病例。 广东省疫情分布情况:佛山市报告确诊10032例,占全省病例总数的61%;江门市确诊5209例,占比约37%;广州市确诊590例 ,占比约6% 。

〖叁〗、广州市。11月22日,广州市新增本土确诊722例,新增本土无症状感染者7735例。近半个月来 ,广州疫情居高不下,广州卫健委也在疫情防控发布会上坦言到广州正面临着防疫三年来,最复杂 、最严峻的疫情 。广州本轮疫情最严重的地方,在海珠区 ,那里,有非常多的城中村。
〖肆〗、近来中国有八个城市疫情最严重。一,四川(成都)二 ,西藏(拉萨),三,广东(深圳)四海南(海口) ,五,内蒙古(赤峰),六 ,黑龙江(大庆)七,江西(吉安),八新疆(乌鲁木齐) 。
〖伍〗、中国疫情比较多的地方是台湾省 ,其次就是香港与澳门地区。
〖陆〗 、近来疫情最严重的省 —— 现在国内新冠病毒最严重的地区是四川(成都)二,西藏(拉萨),三,广东(深圳)四海南(海口) ,五,内蒙古(赤峰)。近来为止数据显示,四川成都的疫情状况尤为严峻 ,新增病例129例,现有确诊病例为1520 。
全国疫情最严重的省市
当前国内疫情形势根据国家卫健委公布的数据,3月13日0—24时 ,全国31个省(自治区、直辖市)和新疆生产建设兵团报告新增确诊病例1337例。其中,吉林(895例)、山东(92例) 、广东(79例)、陕西(60例)、河北(51例) 、上海(41例)、天津(40例)为疫情较为严重的省市。
中国艾滋病疫情严重情况排名前六位的省市依次是云南、广西、河南 、四川、新疆、广东。以下是具体信息:云南:艾滋病疫情在中国最为严重的省份之一,累计报告HIV感染者和AIDS病人数位居前列 。广西:同样面临严峻的艾滋病疫情 ,其报告人数也处于较高水平。河南:艾滋病疫情相对严重,需要持续关注并采取有效措施。
黑龙江 、西藏、贵州 。黑龙江省,简称“黑” ,省会哈尔滨。西藏,简称“藏”。西藏自治区,首府拉萨市 。贵州,简称“黔 ”或“贵” ,省会贵阳。黑龙江的疫情主要集中在佳木斯,西藏的疫情主要集中在拉萨,贵州的新增主要在贵阳和毕节。
近来中国有八个城市疫情最严重 。一 ,四川(成都)二,西藏(拉萨),三 ,广东(深圳)四海南(海口),五,内蒙古(赤峰) ,六,黑龙江(大庆)七,江西(吉安) ,八新疆(乌鲁木齐)。
全国疫情最严重的是那个省 —— 近来我国疫情最严重的城市有:新彊鸟鲁木齐、江西吉安 、黑龙江大庆、海南海口、内蒙古赤峰 、广东深圳、西藏拉萨、四川成都 、辽宁省沈阳、贵州省贵阳、贵州省毕节、青海省海西 、蒙古族藏族自治州、青海省玉树藏族自治州。

中国艾滋病疫情严重情况排名前六位的省市
根据2024年数据,四川省的艾滋病现存活患者数量位居全国第一,约147万人;广西、重庆 、云南、贵州等地紧随其后 。
中国艾滋病疫情严重情况排名前六位的省市依次是云南、广西 、河南、四川、新疆 、广东。以下是具体信息:云南:艾滋病疫情在中国最为严重的省份之一,累计报告HIV感染者和AIDS病人数位居前列。广西:同样面临严峻的艾滋病疫情 ,其报告人数也处于较高水平。河南:艾滋病疫情相对严重,需要持续关注并采取有效措施 。
四川省:HIV感染人数为92950人,位居全国第二。77%的AIDS患者是通过异性传播的 ,男男性行为占了8%,其他途径只有15%。广西省:HIV感染人数排名第三,达到了73596人 。女性HIV阳性率高达89% ,传播主要是通过异性接触。河南省:现存活约50794例。
四川感染率情况根据2023年统计数据,四川省艾滋病感染率达万分之747(即每万人中有747例新发感染),为全国比较高 。其他西南地区省份如云南、广西、贵州 、重庆的感染人数均超万分之1 ,形成高发区域。新疆虽被列为高发地区,但感染率数据未明确提及具体数值。
近来全国各省市艾滋病感染人数比较多的前三位为四川省(147万例)、广西省(132万例)及重庆市(16万例),但具体城市排名尚无官方统一数据 。
四川:四川地区艾滋病感染人数在全国处于较高水平 ,这与该地区的多种因素有关,包括人口流动性大、性传播比例高等。广西:广西地区同样面临艾滋病感染人数较多的情况。该地区艾滋病的传播途径主要以性传播为主,尤其是异性性传播占比较高 。重庆:重庆作为直辖市,其艾滋病感染情况也较为严重。
越南疫情最新动态
截至当地时间12月7日 ,越南累计新冠肺炎确诊病例达1337523例,新增12374例,累计死亡病例26700例。受疫情影响 ,越南巴沙鱼捕捞和加工行业受到冲击,国内市场供应缩减,但部分企业产能逐步恢复。越南疫情对巴沙鱼产业的影响捕捞与加工受限:越南作为巴沙鱼原产地 ,其湄公河流域的巴沙鱼品质较高,是中国市场主要供应来源 。
越南因疫情采取封锁措施,导致大量企业倒闭、工业生产受阻 、港口拥堵 ,并对全球供应链造成冲击。具体分析如下:19城继续封锁疫情数据:8月4日越南单日新增确诊病例近万例,8月5日新增7295例,累计确诊189066例。
马士基征收拥堵费:马士基告知客户 ,突尼斯码头和集装箱堆场的严重拥堵继续对供应链造成严重限制,面临总体运营成本的显著增加,为此将征收拥堵费 。越南疫情升级及影响疫情数据:越南日增新冠确诊病例数多次刷新纪录,南部胡志明市疫情尤为严重。封城措施:越南首都河内开始实施为期15天的“封城令”。
发表评论