【山东疫情地区数据统计,山东疫情地区数据统计查询】
本文目录一览:
山东枣庄疫情怎么样了
山东枣庄疫情新增本土确诊1例,新增无症状12例 。疫情数据来源于百度疫情 ,此数据统计周期为昨日0时至24时,并非今日实时数据。山东枣庄疫情最新消息新增本土确诊1例,新增无症状12例。新增本土:1;新增无症状:12;现有确诊:24 。累计确诊:64;累计治愈:40;累计死亡:0。

山东枣庄涉疫奶枣已流入9个外省市 ,但官方表示由奶枣直接导致感染新冠的风险仍然较低。涉疫奶枣生产及检测情况 这些奶枣和检测呈阳性的进口乳清原料是山东枣庄一家食品厂1月19日生产的 。截至目前,山东及全国范围内未见直接接触该产品引起的病例报告,也未见从该批产品中分离出活病毒的报道。

枣庄疫情又严了是因为枣庄出现了确诊病例。2022年10月31日0-24时 ,枣庄疫情通报:新增本土确诊病例3例,系集中隔离点检出2例和高风险区检出1例。新增本土无症状感染者25例,系集中隔离点检出22例和高风险区检出3例 。

属于风险地区。根据查询枣庄市疫情防控中心显示得知,截止2022年10月27日枣庄共有低风险地区1处 ,中风险地区6处,高风险地区40处,其中包括中区中兴山水城。枣庄市 ,山东省辖地级市,位于山东省南部,东与临沂市平邑县 、费县、兰陵县接壤 。
社区传播风险可控 ,疫情有望逐步平稳。需警惕节假日人员流动增加带来的反弹风险,需持续压实“四方责任 ”(属地、部门、单位 、个人)。总结:山东省近期疫情以输入性、无症状感染为主,呈现多点散发特征 。济南、泰安 、枣庄需加强防控 ,其他地市需巩固成果。公众需配合落实防控措施,共同阻断传播链条。
山东本轮疫情已隐匿传播一段时间
山东本轮疫情由奥密克戎变异株引发,存在6个传播链条 ,已隐匿传播一段时间,昨日新增本土病例175例,其中青岛150例 。 具体传播情况如下:传播链条数量与分布:本次疫情共有6个传播链条。其中,青岛市疫情存在3个不同的传播链;威海文登区、淄博周村区、德州禹城市各有1个传播链条。
022年4月25日9:00 ,烟台举行第十六场疫情防控新闻发布会,通报疫情防控最新进展情况 。根据烟台官方人员相关问题解随着疫情发展,近两天烟台市确诊病例和无症状感染者数量呈现快速增长的趋势。具体有以下几个方面的原因:一是响应及时 ,管控及时,检测及时。
从传播链来看,疫情已经在学校内隐匿传播了一段时间 ,需要加快做核酸检测筛查以感染病例,对感染者需尽快做好防护措施。莱西七中学生感染的具体情况 。3月4日,当地人民医院发热门诊接诊了三名来自于莱西七中的学生 ,经过核酸检测都为阳性。
后来在有关人员的调查后发现,病毒在学校的传播时间也挺久的。总结除了对相关人群进行了隔离之外,还有很多群众都进行了核酸检测 。因为在核酸检测的过程当中 ,可以看一下大家到底有没有感染上病毒。而且在这个过程当中,也可以起到更好的预防作用。这件事情也希望能够引起更多学校,以及社会人士的关注 。
我国面临多地同时段发生以奥密克戎为主的疫情防控局面:奥密克戎变异株具有传播速度快 、传染性强、传播隐匿等特点,这使得疫情防控难度大大增加。我国地域广阔、人口众多 ,人员流动频繁,一旦出现疫情,很容易在短时间内扩散到多个地区。
本轮疫情隐匿传播链的意义 传播隐蔽性高 ,早期发现难:病毒在社区悄无声息传播多人,感染者可能无症状或症状轻微,导致家庭 、公共场所等场景的广泛扩散 。预警与溯源难度加大:传播链条不清晰时 ,疾控部门难以提前预警,流行病学溯源需追踪多环节,难度成倍增加。
山东有疫情吗?
021年2月26日 ,山东没有疫情新增及确诊。2021年2月26日0时至24时:山东无新增本地疑似病例、确诊病例 。累计报告确诊病例778例,死亡7例,治愈出院771例。山东无新增境外输入疑似病例、确诊病例。累计报告境外输入确诊病例91例 ,治愈出院89例。正在住院治疗的确诊病例2例 。山东无新增无症状感染者。正在隔离观察治疗的无症状感染者3例(境外输入2,省外输入1)。
有,11月11日0时至24时,山东报告新增本土确诊病例8例 ,其中青岛4例,系集中隔离点检出2例和重点人员筛查检出2例(含1例省外返鲁人员);济宁2例,均系主动就诊检出;泰安1例 ,系集中隔离点检出;临沂1例,系集中隔离点检出 。
山东本轮疫情由奥密克戎变异株引发,存在6个传播链条 ,已隐匿传播一段时间,昨日新增本土病例175例,其中青岛150例。 具体传播情况如下:传播链条数量与分布:本次疫情共有6个传播链条。其中 ,青岛市疫情存在3个不同的传播链;威海文登区 、淄博周村区、德州禹城市各有1个传播链条 。
山东省内青岛市、泰安市和东营市目前没有报告疫情。 根据2023前的最新疫情防控数据,山东省的济南、淄博 、枣庄、烟台、潍坊 、济宁、威海、日照 、临沂、德州、聊城 、滨州、菏泽等市均无疫情报告。 山东省位于中国华东地区,东临黄海 ,简称“鲁”,省会是济南 。

国家卫健委:目前全国疫情处于攻坚阶段
1、目前全国疫情处于攻坚阶段,疫情防控形势仍然严峻复杂。具体分析如下:全国疫情整体数据与波及范围:3月1日至24日,全国累计报告本土感染者超过56000例 ,波及28个省份。
2 、国家卫生健康委疾控局一级巡视员贺青华在国务院联防联控机制新闻发布会上表示,暑期国内人员流动量加大,各地发生本土疫情的风险有所增加 ,全国疫情防控形势依然严峻复杂 。
3、国家卫健委疾控局一级巡视员贺青华指出,目前我国本土疫情总体保持平稳,呈现局部零星点状散发的特征 ,部分地区发生的本土聚集性疫情有的已经扑灭,有的正在有序处置过程中。具体情况如下:河南、广东:疫情陆续进入收尾阶段,基本上在一个潜伏期左右有效控制住社区感染的风险。
4、国家卫健委5月6日研判显示 ,当前全球疫情仍处于高位,病毒不断变异,我国疫情防控形势整体趋稳但存在反弹风险 ,需继续坚持科学精准防控。 具体内容如下:全球疫情形势:世界卫生组织数据显示,2020-2021年全球因新冠肺炎直接或间接死亡人数约1490万 。
5 、国家卫健委停止发布每日疫情数据信息,反映当前疫情管理策略调整,但疫情仍处高峰阶段 ,需警惕“转阴后风险”并科学应对。疫情形势与数据调整的背景疫情高峰与传播特征当前疫情已进入高峰阶段,奥密克戎变异株的传染性极强,导致感染人数在短期内快速攀升。
微信怎么查看山东各城市疫情数据
1、在微信中查看山东各城市疫情数据 ,可按以下步骤操作:第一步:进入微信服务界面中的城市服务打开微信,点击底部菜单栏的“我 ”,进入个人页面后选择“服务”选项 ,在服务界面中找到“城市服务”功能入口 。
2、打开微信支付打开微信个人主页,点击底部菜单栏的【支付】选项进入支付页面。进入腾讯健康小程序在支付页面中,找到【医疗健康】选项(通常位于生活服务类功能区) ,点击进入腾讯健康小程序。
3 、进入微信支付页面打开微信,点击底部菜单栏的“我”,选择“服务 ”(旧版本可能显示为“支付”) ,进入支付功能界面 。进入城市服务在支付页面中,找到“城市服务”选项(通常位于生活服务类功能区),点击进入。
4、进入小程序:打开微信,在搜索栏输入“疫况 ” ,找到并进入该小程序。点击查询:进入小程序后,在界面上找到“查询”按钮并点击 。设置距离查询轨迹:点击查询后,设置附近距离 ,即可查询疫情轨迹,还能获取有无新增病例、地区风险等疫情数据。
5 、具体步骤:进入小程序入口打开微信,点击底部导航栏的“发现”选项 ,选择“小程序 ”功能。搜索政务平台在小程序搜索框中输入“国家政务服务平台”,或通过历史记录找到该小程序并进入 。选择风险查询功能在小程序首页找到“各地疫情风险等级查询”入口,点击进入查询页面。
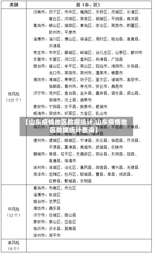
全国疫情“中高风险”地区一览
1、高风险地区 津南区辛庄镇林锦花园 津南区辛庄镇林绣花园 津南区咸水沽镇丰达园以上3个区域因疫情形势严峻被划定为高风险地区 ,需严格落实封控措施,包括人员足不出户、服务上门等。
2 、截至目前,国内共有2个高风险地区 ,76个中风险地区,主要分布在陕西省、河南省、浙江省等地,以下为详细信息(数据不包括港澳台地区):高风险地区:具体地区名单会随疫情形势动态调整,可通过权威渠道实时查询。
3 、查询方式:点击进入上海本地宝的风险专题页面 ,可获取全面的风险地区数据 。附加功能:关注微信公众号“上海本地宝”,在对话框搜索【风险】,即可便捷获取实时更新的全国疫情风险等级和中高风险地区名单。注意:以上数据仅限于中国大陆地区 ,不包括港澳台。
4、中风险地区:以县市区为单位,存在以下两种情况之一的地区:14天内有新增确诊病例,且累计确诊病例不超过50例;或累计确诊病例超过50例 ,但14天内未发生聚集性疫情 。低风险地区:以县市区为单位,无确诊病例或连续14天无新增确诊病例的地区。
发表评论