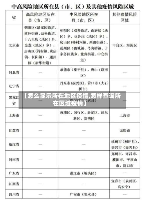
【怎么显示所在地区疫情,怎样查询所在区域疫情】
怎么在地图上看疫情风险地区
进入“我的”页面打开高德地图APP,在首页底部导航栏中点击【我的】 ,进入个人中心页面。打开“更多工具 ”在“我的”页面中,向下滑动找到【更多工具】选项并点击,进入功能集合页面 。选取“疫情地图”在“更多工具 ”页面中 ,找到【疫情地图】功能并点击,系统将自动加载当前区域的疫情风险分布信息。

进入“我的”页面:打开高德地图APP,在首页点击底部导航栏的【我的】。打开工具箱:在“我的”页面中 ,找到并点击【更多工具】选项 。查看疫情地图:在工具列表中,选取【疫情地图】功能,即可显示当前所在区域及周边的疫情风险等级分布。注意事项:确保高德地图APP为最新版本,避免因版本过低导致功能缺失。

在高德地图上查看疫况风险地区 ,可通过其“新冠肺炎疫情地图 ”功能实现,具体步骤如下:打开高德地图APP:确保手机已安装高德地图应用(如华为mate30pro鸿蒙0系统下的高德地图0版本),打开后进入首页 。进入搜索框:在首页下方或最上方找到搜索框 ,点击以输入查找内容。

全国风险等级查询入口国务院微信小程序用户可通过微信搜索“国务院客户端”小程序,进入后点击“疫情风险查询”功能,即可查看全国中高风险地区实时名单。该平台数据由国家卫生健康委员会提供 ,更新及时且权威。

手机上怎么查询当地的疫情信息
〖壹〗 、在手机上查询当地疫情信息,可通过微信的城市服务功能实现,具体操作步骤如下:工具/原料 手机:以小米9(系统MIUI12 27)为例 ,其他品牌手机操作逻辑类似 。软件:微信(需更新至支持城市服务的版本)。
〖贰〗、第一步:进入Breeno速览界面解锁手机后,在主屏幕向右滑动页面,即可进入Breeno速览(负一屏)。第二步:定位本地疫情模块在Breeno速览界面中 ,找到“本地疫情”卡片(通常位于顶部或信息聚合区) 。若未显示,可尝试下拉页面刷新或检查是否开启疫情信息权限。
〖叁〗、在手机上查看全国中高风险疫情地区,可通过微信《扫码抗疫情》小程序实现,具体步骤如下:步骤一:进入《扫码抗疫情》小程序打开微信 ,点击顶部“搜索小程序 ”栏,输入“扫码抗疫情”,在搜索结果中选取并进入该小程序。
〖肆〗 、进入本地疫情页面:点击地区名称后 ,在弹出的选项中选取“本地疫情” 。部分版本可能直接在地区名称下方显示“疫情 ”标签,点击即可进入。查看疫情信息:进入页面后,系统会默认展示当前定位城市的疫情动态 ,包括新增病例、风险区域、防控政策等。信息来源通常为官方卫生部门或权威媒体,内容实时更新 。
〖伍〗 、通过微信小程序查询当地疫情风险等级,可以按照以下两种方法操作:方法一:打开微信发现页:首先 ,在手机上打开微信应用,然后点击屏幕下方的【发现】图标。进入小程序页面:在【发现】页面中,点击【小程序】选项 ,进入小程序列表。
〖陆〗、替代方案若腾讯地图无法满足需求,可尝试以下方法:支付宝/微信小程序:搜索“国务院客户端”或地方健康码小程序,通常内置病例轨迹查询功能 。本地宝APP:部分城市通过本地宝提供轨迹查询服务,数据更贴近区域实际情况。通过上述步骤 ,即可在手机上快速获取新冠病例的活动轨迹,辅助判断风险区域并规划行程。
如何查询地区疫情风险等级
〖壹〗、首先打开微信,点击右下角的“我”。然后点击“支付 ” 。接着点击“城市服务”。然后点击底部的“国务院”进入。然后点击“国务院客户端 ” 。然后点击“疫情风险查询”。进入后 ,就可以看到所在地区的风险等级,点击上面的倒三角形可以切换城市,从而查询全国各地的风险等级。
〖贰〗、全国风险等级查询入口国务院微信小程序用户可通过微信搜索“国务院客户端”小程序 ,进入后点击“疫情风险查询 ”功能,即可查看全国中高风险地区实时名单 。该平台数据由国家卫生健康委员会提供,更新及时且权威。
〖叁〗 、在微信国务院客户端中可以查询自己所在区域的风险等级 ,具体操作步骤如下:点击国务院打开微信,在搜索框中输入【国务院客户端】,点击进入该小程序。点击疫情风险等级进入国务院客户端小程序后 ,切换到新页面,在页面中找到并点击【疫情风险等级】选项 。
高德确诊患者轨迹地图怎么看
〖壹〗、在高德地图中查看确诊患者轨迹地图,可通过搜索“疫情”关键词进入相关功能模块,地图会展示官方发布的疫情信息 ,其中橙色圆点代表确诊患者的活动轨迹,用户可缩放地图查看具体路径。
〖贰〗、进入“我的”页面打开高德地图APP,在首页底部导航栏中点击【我的】 ,进入个人中心页面。打开“更多工具”在“我的 ”页面中,向下滑动找到【更多工具】选项并点击,进入功能集合页面 。选取“疫情地图”在“更多工具”页面中 ,找到【疫情地图】功能并点击,系统将自动加载当前区域的疫情风险分布信息。
〖叁〗 、打开手机上的高德地图应用程序。 点击首页的搜索框,进入搜索页面。 搜索服务“疫情地图 ” ,打开新冠肺炎疫情地点地图 。 进入疫情地图后,可以查看最新的疫情实时数据地图。通过日期提醒,可以查看数据采集的日期。 不同时间的新冠肺炎患者可以在左侧进行切换 。
电脑微信,怎么查看当前所在地区的风险等级?
在电脑微信中 ,可通过“国家政务服务平台”小程序查看当前所在地区的风险等级,具体步骤如下:打开小程序入口:在电脑微信界面中,点击左侧导航栏的【小程序】按钮,进入小程序搜索页面后 ,输入“国家政务服务平台”并点击打开。进入风险等级查询功能:在“国家政务服务平台 ”小程序首页,找到并点击【各地疫情风险等级查询】选项。
实时查询入口电脑端 国务院官方网站:通过国家卫生健康委员会或国务院客户端官方网站查询全国风险地区列表,数据权威且更新及时 。微信端 “国务院客户端”小程序:打开微信 ,搜索“国务院客户端”小程序;进入后点击“疫情风险查询 ”功能,支持按省份、城市或区县筛选,并可查看具体风险等级及防控政策。
选取区域在弹出的窗口中 ,选取自己所在的区域,即可查看该区域的风险等级情况。
全国风险等级查询入口国务院微信小程序用户可通过微信搜索“国务院客户端”小程序,进入后点击“疫情风险查询”功能 ,即可查看全国中高风险地区实时名单 。该平台数据由国家卫生健康委员会提供,更新及时且权威。
发表评论