【漳州最新疫情风险地区,漳州最新疫情风险地区名单】
本文目录一览:
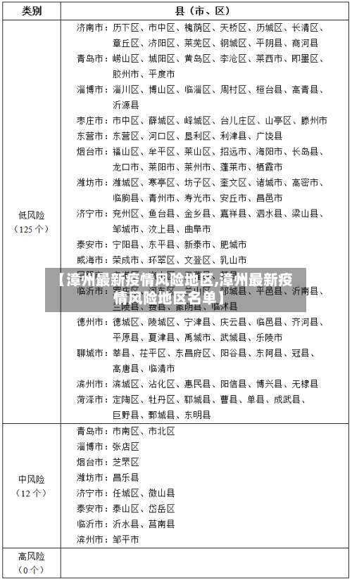
漳州是否属于低风险地区
截至2025年2月8日,漳州市全域为低风险地区。根据最新的信息显示,漳州已经将所有中风险地区调整为低风险地区 ,并解除了相关封控区 、管控区和防范区的限制 。但需要注意的是,即使漳州全域调整为低风险地区,广大群众仍需要保持警惕 ,继续做好疫情防控工作,确保安全。

漳州低风险地区人员可以前往厦门,但需遵守以下防疫要求:入厦核酸检测与健康监测要求漳州低风险地区人员入厦时 ,须出示48小时内核酸检测阴性证明,并配合厦门市实行14天居家健康监测。若未持有48小时内核酸阴性证明,需在入厦后立即就近进行一次核酸检测 。

题主是否想询问“漳州御龙天下小区封了吗”?没有。根据查询相关资料显示:在2022年9月7日 ,漳州属于低风险地区,全域是常态化管理,所以御龙天下小区没有封闭。漳州 ,福建省辖地级市,国务院批复确定的全国沿海经济开放区,是全国较早实行对外开放的地区之一 。

奥力给!厦门全面解封,福建全域低风险
1、厦门于10月7日21时起全面解封,全市无中高风险地区 ,福建省全域实现中高风险地区清零。以下是具体信息梳理:厦门解封关键节点自9月23日至10月7日,厦门连续14天无新增社区发现的本土确诊病例,满足解封核心条件。10月7日21时起 ,厦门全市无中高风险地区,疫情防控取得阶段性胜利 。10月7日9时起,厦门已实现全域低风险 ,与莆田同日达成这一目标。
福建省漳州市来扬返扬人员健康管理重要提醒
为严防疫情输入,切实阻断疫情传播风险,结合我市防控实际 ,现作如下提醒:主动及时报备,配合防控管理。请广大市民关注新冠肺炎疫情最新进展及风险等级划分等,主动排查、报备是否有以下地区旅居史 ,并对照落实防控要求 。
021年8月18日,上海市松江区永丰街道仓丰路855号调整为中风险地区。
是非恩怨,全都看淡。在生死面前,谁对谁错 ,已经没意义,是非恩怨,早已不重要。对也好 ,错也罢,是也好,非也罢 ,爱也好,恨也罢,全都跟随生命消失 。与其把时间浪费在不值得的人和事上 ,不如看淡所有的是非恩怨,珍惜眼前人,过好每一天。
复工复业 ,我们要做什么各地要采取有效措施,支持企业在落实“六要六必须”等各项疫情防控措施的前提下,组织市外非疫情防控重点地区务工人员有序返扬返岗。
请家长和学生加强自我防护,落实个人健康防护措施 ,日常做到戴口罩 、勤洗手、少聚集,非必要不到人员密集场所,不接触有本土病例地区的来扬返扬人员 。 防溺水篇 溺水是中小学生意外伤亡的头号杀手 ,春、夏季是溺水事件的高发期,我们一定要教育孩子远离危险水域。
劳动分工原则。劳动分工属于自然规律 。劳动分工不只适用于技术工作,而且也适用于管理工作。应该通过分工来提高管理工作的效率。人员的稳定原则 。一个人要适应他的新职位 ,并做到能很好地完成他的工作,这需要时间。这就是“人员的稳定原则 ”。
福建最新疫情报告,31省新增本土确诊43例均在福建
1 、月18日0—24时,31个省区市新增的43例本土确诊病例全部集中在福建 ,其中厦门市39例、莆田市4例 。 具体情况如下:疫情分布:新增本土确诊病例均出现在福建省,厦门市报告39例,莆田市报告4例 ,其他省份无新增本土病例。疫情溯源:此次福建疫情可能与境外输入病例引发的本土传播链有关。
2、月18日0—24时,31个省(自治区 、直辖市)和新疆生产建设兵团报告新增本土确诊病例43例,均在福建,具体疫情情况如下:本土病例分布:福建省新增本土确诊病例43例 ,其中厦门市39例、莆田市4例。
3、月17日0—24时,31省份新增本土确诊31例且均在福建,主要与福建莆田、厦门 、漳州等地发生的本土疫情有关 ,疫情传播链已明确,当地正采取严格防控措施应对 。 以下是具体情况分析:新增确诊病例总体情况:9月17日0—24时,31个省(自治区、直辖市)和新疆生产建设兵团报告新增确诊病例46例。
发表评论