【成都地区及周边疫情图,成都周边各市地图】

本文目录一览:

成都连续11天0新增

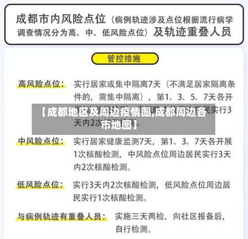
截至3月2日24时,成都市已连续11天无新增新冠肺炎确诊病例。以下是具体情况说明:疫情数据 3月2日0新增确诊病例 ,新增出院2人 。累计报告确诊病例143例 ,累计出院92人,死亡3人,现存48例(含危重2例)在定点医院隔离治疗 。39名密切接触者正在接受医学观察。

【成都地区及周边疫情图,成都周边各市地图】-第1张图片

四川在3月2日0-24时连续4天无新增新型冠状病毒肺炎确诊病例 ,成都截至3月2日24时连续11天无新增确诊病例。具体信息如下:四川整体情况3月2日0-24时,四川无新增确诊病例,新增治愈出院病例11例 ,无新增疑似病例,无新增死亡病例 。截至3月3日0时,四川累计报告确诊病例538例 ,涉及21个市(州)。

【成都地区及周边疫情图,成都周边各市地图】-第2张图片

截至3月16日0时,四川省连续11日无新增确诊病例,仅成都市武侯区为中风险地区 ,其余182个县(市、区)均为低风险地区。以下是具体情况:全省疫情概况3月15日0-24时,四川省无新增确诊病例,新增治愈出院1例 ,无新增疑似病例及死亡病例 。

新增病例情况:2月23日当天 ,成都市无新增新冠肺炎确诊病例。结合公开信息可推断,此前两日(2月21日 、22日)也未报告新增病例,实现连续三日零新增。累计病例与治疗情况:截至2月23日24时 ,成都市累计报告确诊病例143例,累计出院78人,死亡3人 。

截至2月28日24时 ,成都市已连续多日无新增新冠肺炎确诊病例(具体连续天数需结合此前数据,当前信息显示2月28日当天无新增),且新增出院3人 ,疫情防控形势持续向好。当日疫情核心数据新增确诊:2月28日0新增,累计报告确诊病例143例。出院情况:新增出院3人,累计出院88人 ,死亡3人 。

新冠肺炎康复者可以回归正常生活,且一般不具有传染性。

成都疫情有哪些地区封闭管理

021成都疫情有哪些地区封闭管理?成都高新区环球中心封闭管理 11月8日,四川成都高新区环球中心已被封闭 ,正在进行核酸检测。而封闭管理原因是之前有疑似病例来过 ,但却出现封控后有多人逃离现象 。成都金牛区一小区封闭管理 11月2日7时起,金牛区顶峰水岸汇景小区及周边区域实施封闭管理,开展居民核酸检测 。

成都高新区环球中心封闭管理 11月8日 ,四川成都高新区环球中心已被封闭,正在进行核酸检测。而封闭管理原因是之前有疑似病例来过,但却出现封控后有多人逃离现象。成都金牛区一小区封闭管理 11月2日7时起 ,金牛区顶峰水岸汇景小区及周边区域实施封闭管理,开展居民核酸检测 。

今天成都封闭的小区主要集中在龙泉驿区大面街道,具体包括该街道内多个实行临时管理的社区范围内的小区。自10月14日0时起 ,这些社区被划定为临时管理区域,区域内所有小区实施封闭管理,暂定封闭2天 ,后续将根据疫情进展和防控需求动态调整管控措施。此次封闭管理是成都市为应对疫情扩散风险采取的防控措施 。

2022成都疫情最新消息:疫情源头在哪?今天封了吗?

1、022成都疫情最新消息为:截至2月21日下午17时,现有本土确诊病例6例和无症状感染者3例;疫情源头与境外输入有关;今天未封城,仅对部分区域实施封闭管理。

2、成都疫情源头和境外输入有关。截止到2022年9月24号根据2月21日成都市举行的疫情防控工作新闻发布会介绍得知 ,基因测序显示 ,病例一结果为奥密克戎病例变异株 。而此时肯定会有人觉得国内也有奥密克戎确诊本土病例,怎么就能完全确定和国内无关。

3 、然而从目前的情况来看,四川成都确实已经属于封控的状态。但是实际情况需要根据四川成都当天的情况进行参考 。疫情的源头还没有找到。其次就是让网友们更担心的是这次四川成都发生疫情之后 ,由于太过于突然。疫情的主要源头还没有找到,所以根本无法确定疫情病毒的品种 。

4、而且这样的人在成都在今天还存在很多,成都就这样封闭状态还有实际很多新增被移动到成都周边城市隔离因为成都市内已经没有酒店可以容纳疫情患者了 , 病毒的潜伏期很长 连续做了两个星期的核酸在长时间封控的情况下为什么还会突然变成阳性?问题基本只能出现在家里 。

5、成都封城最新消息2022 成都没有要封全城,但根据成都市新型冠状病毒肺炎疫情防控指挥部决定,自2022年9月1日至9月4日在全市范围内开展全员核酸检测 ,所以自9月1日18时起,全体居民原则居家,非本小区居民不得进入。

6 、正在追溯中。根据查询相关资料得知 ,成都8月疫情已经完成的基因测序结果显示是奥密克戎变异株BA.76,与近期省内外多地流行疫情的病毒毒株是同源的 。但该疫情的具体的源头,官方仍然还在进一步追溯当中。

中国疫情最严重的地区

中国最严重的疫情是新型冠状病毒肺炎疫情 ,且疫情初期最为严重的地区是湖北省武汉市。以下是关于此疫情在中国最严重地区的详细说明:首次爆发地:新型冠状病毒肺炎疫情自2020年初在中国湖北省武汉市首次爆发 ,并迅速蔓延至全国各地及全球范围 。

疫情初期,湖北省特别是武汉市成为了中国疫情最为严重的地区。由于早期对病毒传播和感染途径的认识不足,以及春节期间人员流动性增加 ,导致疫情在短时间内迅速扩散。湖北省的医疗资源面临巨大压力,许多医院出现了床位紧张、医护人员短缺的情况 。

江苏省是目前全国疫情最为严重的省份之一。根据最新的中高风险区域名单,江苏省拥有2个高风险地区和50个中风险地区。8月1日 ,江苏新增40例本土确诊病例,其中11例为轻型,29例为普通型 。同时 ,新增2例本土无症状感染者,以及3例境外输入确诊病例。

广东疫情最严重的地方是广州市。具体而言:广州市整体情况:作为广东省的省会和经济中心,广州市人员流动频繁 ,与国内外交往密切,多次成为疫情的重灾区,感染人数和疫情传播速度在广东省内位居前列 。广州市内部差异:在广州市内部 ,天河区、白云区和越秀区等人口密集区域曾一度是疫情最为严重的地区 。

黑龙江省 ,简称“黑”,省会哈尔滨。西藏,简称“藏 ”。西藏自治区 ,首府拉萨市 。贵州,简称“黔 ”或“贵”,省会贵阳。黑龙江的疫情主要集中在佳木斯 ,西藏的疫情主要集中在拉萨,贵州的新增主要在贵阳和毕节。

发表评论

网站地图