杨浦疫情风险地区查询(杨浦区最新疫情)

本文目录一览:

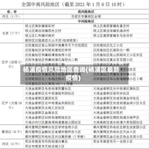
最新全国风险地区名单查询入口(实时更新)

最新全国风险地区名单可通过本地宝——全国疫情中高风险地区名单查询器实时查询 。查询平台:本地宝——全国疫情中高风险地区名单查询器查询入口:点击进入(实时更新)本地宝的全国疫情风险等级名单查询系统由小编们实时维护 ,风险地区有调整时会第一时间更新专题,确保用户获取的信息准确且及时。

杨浦疫情风险地区查询(杨浦区最新疫情)-第1张图片

查询方式:点击进入上海本地宝的风险专题页面,可获取全面的风险地区数据。附加功能:关注微信公众号“上海本地宝 ” ,在对话框搜索【风险】 ,即可便捷获取实时更新的全国疫情风险等级和中高风险地区名单 。注意:以上数据仅限于中国大陆地区,不包括港澳台 。

杨浦疫情风险地区查询(杨浦区最新疫情)-第2张图片

为了更便捷地获取全国疫情风险等级和中高风险地区名单,您可以关注微信公众号“上海本地宝”。在对话框搜索【风险】 ,即可获取实时更新的查询服务,无论是上海还是全国其他地区的动态,一目了然。

杨浦疫情风险地区查询(杨浦区最新疫情)-第3张图片

微信怎么看疫情中高风险地区?

选择“防疫查询”功能:在“城市服务 ”页面中 ,通过搜索或浏览找到“防疫查询 ”选项并点击 。此功能专门提供疫情防控相关信息的查询服务。点击“全国中高风险疫情地区”:在“防疫查询”页面中,找到“全国中高风险疫情地区 ”选项并点击。系统将自动加载并显示最新数据 。

打开微信搜索功能打开手机中的微信app,点击顶部“搜索”选项。进入粤省事小程序在搜索页面输入“粤省事” ,点击搜索结果中的“粤省事 ”小程序。进入疫情区域页面在粤省事首页点击“疫情区域”选项,进入风险地区查询页面 。查看风险地区名单页面会直接显示全国高风险和中风险地区列表,用户可滑动查看完整信息。

在手机上查看全国中高风险疫情地区 ,可通过微信《扫码抗疫情》小程序实现,具体步骤如下:步骤一:进入《扫码抗疫情》小程序打开微信,点击顶部“搜索小程序”栏 ,输入“扫码抗疫情 ” ,在搜索结果中选择并进入该小程序。

使用微信怎么查询疫情高低风险区

步骤1:进入微信个人中心打开微信,点击右下角【我的】,进入个人中心页面 ,找到【支付】选项 。步骤2:进入城市服务界面在支付页面中,向下滑动找到【城市服务】入口,点击进入。步骤3:选择抗疫查询功能在城市服务界面中 ,找到【抗疫服务】分类,点击【抗疫查询】。

进入疫情风险等级查询功能在“国务院客户端”小程序首页,点击顶部搜索框 ,输入“疫情风险等级查询”,随后点击搜索结果中的“点击查看全国高中低风险疫情地区 ”选项 。查看全国或指定地区风险等级程序默认显示全国疫情风险地区概览页面 。

在微信中查询中高风险地区,可通过国务院客户端小程序实现 ,具体操作如下:打开微信并进入小程序界面启动微信APP,点击底部导航栏的“发现”选项,在发现页中选择“小程序”入口。

选择“防疫查询 ”功能:在“城市服务 ”页面中 ,通过搜索或浏览找到“防疫查询”选项并点击。此功能专门提供疫情防控相关信息的查询服务 。点击“全国中高风险疫情地区”:在“防疫查询 ”页面中 ,找到“全国中高风险疫情地区”选项并点击。系统将自动加载并显示最新数据。

打开手机中的微信app,点击上面搜索的选项 。进入搜索的页面后,输入粤省事 ,点击结果中的小程序。在粤省事的页面中,点击疫情区域的选项。进入疫情区域的页面后,可以查看高风险和中风险的地区 。点击页面右上角三个点的图标 ,即可可以分享给好友。

2022年全国中高风险地区查询方式入口

1、022年全国中高风险地区查询可通过以下两种主要方式实现:查询方式一:国务院客户端小程序——疫情风险等级查询入口获取:通过微信搜索“国务院客户端”小程序,进入后即可找到“疫情风险等级查询 ”功能入口。查询流程:进入小程序后,点击页面上部的查询按钮 ,系统将直接展示全国中高风险地区名单,信息一目了然,无需复杂操作 。

2、022年清明节期间 ,国内中高风险地区因疫情形势动态变化,无法直接列举具体地区名称,但可通过官方查询入口实时获取最新名单。

3 、打开抖音APP首页:启动应用后 ,默认显示首页内容 ,点击页面顶部“同城”选项。进入抗疫频道:在同城界面中,点击页面上方的“抗疫”按钮,系统将跳转至抗疫专题页面 。查看风险地区名单:在抗疫频道页面中 ,点击顶部的“风险地区 ”选项,系统将显示包含武汉在内的全国中高风险地区实时名单 。

4、全国中高风险地区查询:通过本地宝或国家政务服务平台查询实时风险等级。核酸检测机构查询:如需核酸检测,可查询上海24小时定点机构名单或其他地区指定检测点。

如何查看疫情风险地区地图

1、查看风险地区详情进入疫情地图后 ,可通过以下方式获取信息:颜色标识:高风险地区通常标记为红色,中风险地区为橙色,低风险地区为绿色(具体以地图显示为准) 。区域缩放:通过双指缩放地图 ,可查看不同省份 、城市的疫情分布。点击标记点:部分地图支持点击具体区域,弹出窗口显示风险等级、确诊病例数等详细数据。注意事项 确保APP版本为最新,避免因功能更新导致操作差异 。

2、在手机上查看全国中高风险疫情地区 ,可通过微信《扫码抗疫情》小程序实现,具体步骤如下:步骤一:进入《扫码抗疫情》小程序打开微信,点击顶部“搜索小程序”栏 ,输入“扫码抗疫情” ,在搜索结果中选择并进入该小程序。

3 、进入疫情地图:打开手机高德地图软件,在首页下方功能栏中找到并点击“疫情地图 ”选项。选择目标区域:进入疫情地图后,地图会以不同颜色标记风险地区(通常高风险地区用深色或特定颜色标注 ,如红色;中风险地区可能用黄色标记) 。

4、打开微信搜索功能打开手机中的微信app,点击顶部“搜索”选项。进入粤省事小程序在搜索页面输入“粤省事”,点击搜索结果中的“粤省事 ”小程序。进入疫情区域页面在粤省事首页点击“疫情区域 ”选项 ,进入风险地区查询页面 。查看风险地区名单页面会直接显示全国高风险和中风险地区列表,用户可滑动查看完整信息。

全国中高风险疫情地区怎么在微信上查询

1、在微信上查询全国中高风险疫情地区,可按以下步骤操作:打开微信并进入“支付”页面:打开微信应用 ,在底部菜单栏点击“我”,随后选择“支付 ”选项。进入“城市服务”板块:在“支付”页面中,找到并点击“城市服务 ”功能入口 。该功能整合了各类本地化便民服务 ,包括与疫情相关的查询服务 。

2 、打开微信搜索功能打开手机中的微信app,点击顶部“搜索”选项。进入粤省事小程序在搜索页面输入“粤省事”,点击搜索结果中的“粤省事 ”小程序。进入疫情区域页面在粤省事首页点击“疫情区域”选项 ,进入风险地区查询页面 。查看风险地区名单页面会直接显示全国高风险和中风险地区列表 ,用户可滑动查看完整信息。

3、在手机上查看全国中高风险疫情地区,可通过微信《扫码抗疫情》小程序实现,具体步骤如下:步骤一:进入《扫码抗疫情》小程序打开微信 ,点击顶部“搜索小程序”栏,输入“扫码抗疫情 ”,在搜索结果中选择并进入该小程序。

发表评论

网站地图